CMP 90HX在Linux下可玩性实测
CMP 90HX是NVIDIA在2021年矿潮的时候推出的专门用于挖矿的显卡,查阅TechPowerUp网站,其参数为:
- GA102-100-A1 核心,和3080 3080Ti 3090同核心
- 6400个CUDA
- 10GB GDDR6X 显存
- 1710 MHz 核心频率,实际测试可以跑1830MHz
- 1188 MHz 显存频率,实际测试跑的9500MHz
- 320W TDP,但是上机的显卡信息显示TDP为250W,并且绝大部分负载任务功耗只有100多W,几乎跑不满标称的TDP。
这张显卡我是找别人借的,虽然之前翻阅贴吧已经了解到这玩意在Windows下表现就是狗屎,但是我还是想亲自实际评鉴一下这一坨老黄人为制造的电子垃圾。因为之前看到的测试都是在Windows下进行,Linux的驱动和Windows的不一样,所以我想看看Linux下这玩意表现怎么样。
测试平台
因为我没有别的测试平台了,就直接用主力机测试了。配置如下:
- CPU:Xeon E5-1680v4
- 内存: REG ECC DDR4 16G 2133MHz x2
- 亮机卡:RTX 2080 Ti
- 显卡:CMP 90HX
- 硬盘:系统盘 256G PM981 SSD,数据盘3TB日立机械硬盘
起爆效果Be Like:
用外接服务器电源,通过继电器同步启动给CMP 90HX供电,基操。
进系统看了一眼,两个显卡都正常驱动:
Thu Mar 26 22:22:21 2026
+-----------------------------------------------------------------------------------------+
| NVIDIA-SMI 580.126.18 Driver Version: 580.126.18 CUDA Version: 13.0 |
+-----------------------------------------+------------------------+----------------------+
| GPU Name Persistence-M | Bus-Id Disp.A | Volatile Uncorr. ECC |
| Fan Temp Perf Pwr:Usage/Cap | Memory-Usage | GPU-Util Compute M. |
| | | MIG M. |
|=========================================+========================+======================|
| 0 NVIDIA CMP 90HX Off | 00000000:01:00.0 Off | N/A |
| 31% 36C P0 76W / 250W | 11MiB / 10240MiB | 0% Default |
| | | N/A |
+-----------------------------------------+------------------------+----------------------+
| 1 NVIDIA GeForce RTX 2080 Ti Off | 00000000:03:00.0 On | N/A |
| 43% 31C P8 8W / 250W | 437MiB / 11264MiB | 0% Default |
| | | N/A |
+-----------------------------------------+------------------------+----------------------+
+-----------------------------------------------------------------------------------------+
| Processes: |
| GPU GI CI PID Type Process name GPU Memory |
| ID ID Usage |
|=========================================================================================|
| 0 N/A N/A 718 G /usr/lib/Xorg 4MiB |
| 1 N/A N/A 718 G /usr/lib/Xorg 150MiB |
| 1 N/A N/A 798 G /usr/bin/ksecretd 3MiB |
| 1 N/A N/A 880 G /usr/bin/ksmserver 3MiB |
| 1 N/A N/A 882 G /usr/bin/kded6 31MiB |
| 1 N/A N/A 883 G /usr/bin/kwin_x11 76MiB |
| 1 N/A N/A 912 G /usr/bin/plasmashell 103MiB |
| 1 N/A N/A 978 G /usr/bin/kaccess 3MiB |
| 1 N/A N/A 979 G ...it-kde-authentication-agent-1 3MiB |
| 1 N/A N/A 984 G /usr/lib/xdg-desktop-portal-kde 3MiB |
| 1 N/A N/A 1097 G /usr/bin/kdeconnectd 3MiB |
| 1 N/A N/A 1154 G /usr/bin/pamac-tray-plasma 13MiB |
| 1 N/A N/A 7069 G /usr/lib/kf6/kiod6 3MiB |
| 1 N/A N/A 7074 G /usr/bin/kwalletd6 3MiB |
| 1 N/A N/A 7400 G /usr/bin/konsole 3MiB |
| 1 N/A N/A 23113 G /usr/bin/konsole 3MiB |
+-----------------------------------------------------------------------------------------+或许这篇文章是中文全网第一篇测试CMP 90HX各方面性能的文章了,接下来就让我们开始品鉴吧!
游戏性能测试
测试选择了两个比较典型的游戏:
- 霍格沃兹之遗:Windows游戏,通过Proton兼容层在Linux运行,测试Proton运行下的性能表现,顺带测一下能不能支持光线追踪(毕竟Ampere架构应该是可以支持光线追踪的)
- CS2:Linux游戏,看看原生游戏的性能表现
其他的的游戏我就不测了,这两个游戏已经能看出这玩意打游戏大概是什么样子了。
我这里就直接说结论了:测试结果CMP 90HX玩游戏就是狗屎,纯屎!下面会说具体的表现。
霍格沃兹之遗
测试的分辨率为2K,画质最高,不开光追的情况下,在菜单只有10-14帧,说句不好听的,就这个表现,79包邮的P104-100都比它强。不过神奇的是,居然是能开DLSS的!不过开也没什么用就是了。
通过图片可以看到,显卡的TDP没有打满,如果说是PCIe 1.0 x4导致瓶颈的话,应该是怼到900多MB/s的数据传输速率才会出现瓶颈。但是实际测试中最高交换速率仅为500MB/s。大部分时间都是100-200MB/s的交换速率。应该是直接在硬件或者驱动层面限制了,真的一点办法都没有,帧数惨不忍睹。
当然,后续测试,1080P分辨率下菜单有24-28帧,进游戏大概12-18帧,勉强能玩,开的最高画质。当然,如果开最高光追帧数就只有2帧了,没错,2帧!睡觉补帧去吧!很明显光追肯定是废了的。
作为对比,V100计算卡不开光追,2K开满特效,不开提升,原生分辨率运行霍格沃兹之遗,可以干到80-90帧。
CS2
菜单只有14-16帧,我都懒得打开死斗模式去测试了,免得我红温。
从截图可以看到PCIe的传输速度有500MB/s,都没能用到一半,然后功耗也是被死死卡在110W出头,根本就没发挥出这张卡的能力。
Blender性能测试
那既然游戏打不了,作为计算卡,渲染总可以吧?很遗憾,还是一坨!接下来的实测会告诉你这玩意有多糟糕!
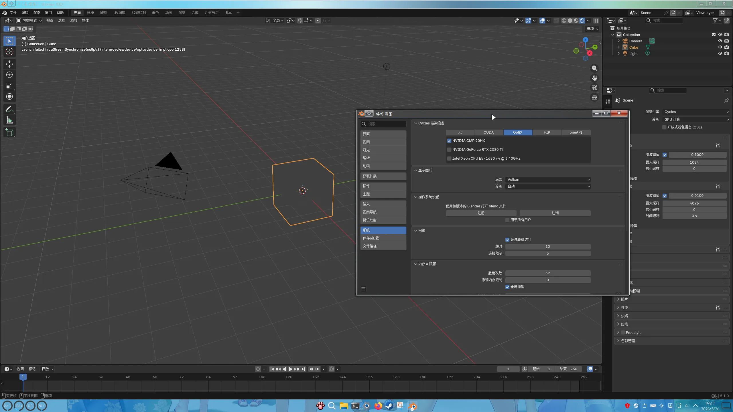
OptiX模式渲染崩溃
这是最让人无语的,这张卡如果是使用OptiX模式进行渲染,就会遇到CUDA报错崩溃:
OptiX引擎依赖RT Core加速,CMP 90HX虽然是GA102核心,但老黄在硬件或VBIOS层面物理屏蔽了这些单元。报错是正常的,因为它本质上已经没有了“光追卡”的功能。
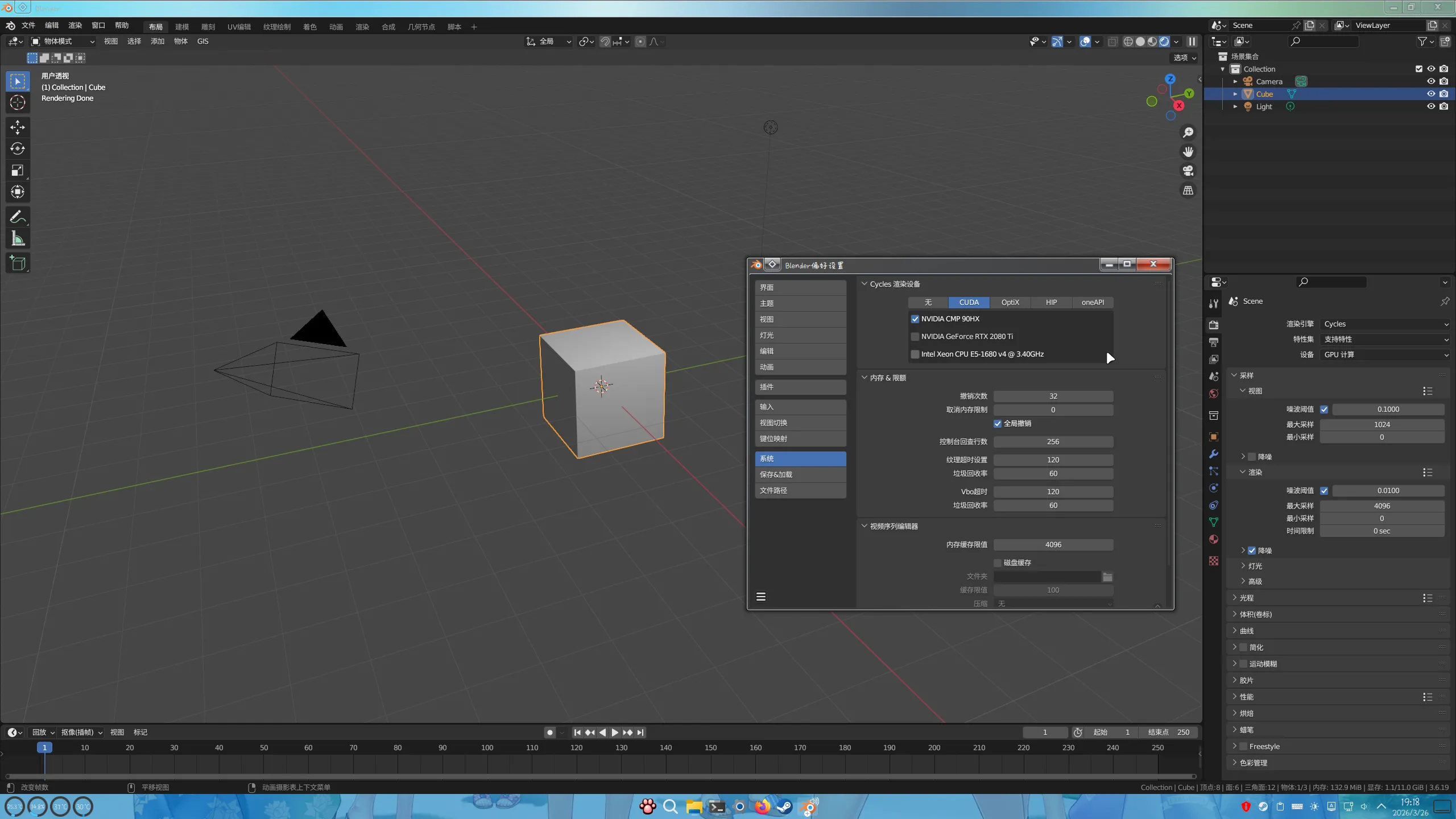
实际上能用的,只有CUDA模式渲染,这下新架构有优势的OptiX就用不上了。
CUDA渲染模式性能对比
这张卡跑CUDA模式下的渲染是没问题的,但是速度嘛。。。我真感觉只有P104-100的水平,甚至还不如!
渲染时的功耗大概能有130-140W,但是还是掩盖不了这是一坨大便的本质。
渲染耗时为3分49秒,作为对比,我的主力卡RTX2080Ti的成绩是:
1分36秒,而且这还是为了公平,用的CUDA模式渲染得到的成绩,如果RTX2080Ti使用OptiX模式渲染,差距会更大!
CMP 90HX拥有6400个CUDA,而2080 Ti只有4352个。结果90HX输掉两倍多时间,更凸显了核心频率和调度机制的恶意阉割。
SheepIt测试
很不幸,这张卡因为OptiX的问题,导致SheepIt启动直接报错:
3月 26 17:13:20 Extracting renderer
3月 26 17:13:27 Extracting project
3月 26 17:13:27 Rendering
3月 26 17:13:27 Compute method: GPU
3月 26 17:13:27 Preparing project 0% [> ] 3月 26 17:13:29 Rendering
3月 26 17:13:29 Compute method:
ERROR: 3月 26 17:13:29 Project tried to use too much video memory (VRAM). Will try another project in a few minutes.
3月 26 17:13:30 Session downloads: 685MB @ 0.6MB/s / Uploads: 0MB @ 0.0MB/s
ERROR: 3月 26 17:13:30 Project tried to use too much video memory (VRAM). Will try another project in a few minutes. The error happened during the test frame render. Restart the client and try again.果然狗屎就是狗屎,可惜了GA102核心,被人为搞成电子垃圾了()
ComfyUI绘图性能测试
AI画图是没问题的,但是速度很惨就是了,真的是连P104-100都打不过。
NetaYume v4模型,1920x1080分辨率绘制插画,一步居然需要38秒!作为对比,亮机卡RTX2080Ti一步是13秒,V100是9秒,P104-100是28秒。
而且很明显性能被严重人为限制了,全程功耗只有108w,换别的卡,这肯定是干满TDP的。
我的评价是,与其花500买这玩意,不如花500买6张P104-100,一张就足够吊打它了。如果嫌显存小的,可以买3张P102-100,和他一样是10GB显存。
Ollama性能测试
之前在贴吧看到有人说过这玩意唯一能玩玩的就是Ollama,然后我也测试了,结果大跌眼镜。
可以看到,虽然Ollama的测试下,功耗跑到了有史以来的最高峰:175W,但是离满功耗的250W还有很大的差距。虽然感觉好像模型吐字的速度还行,也有31token/s左右的速度。
但是,好兄弟们,请看看我的亮机卡RTX 2080 Ti的表现吧:
当当当~当!75token/s,吊打!
总结
老黄搞的这CMP 90HX就是一个不折不扣的电子垃圾,性能和能力被人为阉割到残废,只剩下挖矿功能。
即使到了580版本的新驱动,也没有任何“解锁”奇迹。
不建议任何人出于使用购买这个东西,就应该让矿老板烂手里!这个东西的综合处理能力甚至比不过80包邮的P104-100矿卡,Pascal架构的矿卡,P10X系列,只是通道和显示输出被阉割,核心的功能还是齐全的,CMP 90HX是全方位阉割,只剩下挖矿功能。
CMP 90HX 的悲剧在于,它拥有一颗顶级旗舰的‘心脏’(GA102),却被焊死了‘血管’(PCIe 带宽)并切除了‘大脑神经’(计算指令集优化)。在 Linux 这种本该更释放性能的系统下,它依然无法突破物理与固件的枷锁,是名副其实的单功能挖矿农具。
不建议任何以除了挖矿以外的其他用途的人购入这张电子狗屎!就让矿老板们砸手里吧!让他们自作自受!









































































































































































































